- Publicado: 12 de septiembre de 2025
- Categoría: Noticias INBIO
Investigadores descubren el gen mediante el cual se puede modificar peso y proteína en la soja
Un estudio realizado por un equipo de investigación del Instituto de Genética y Biología del Desarrollo de la Academia China de Ciencias investigó la función del gen MIR172a en el desarrollo de la soja descubriendo que con su sobre expresión provocó el aumento de la proteína y ácidos grasos, sin embargo, disminuyó el peso de 100 semillas. Si bien la proporción correcta del gen en un material de soja es incipiente, los investigadores concluyeron que el MIR172a es la clave para el desarrollo.

El Instituto destacó en su página que mejorar el rendimiento de la soja ha sido desde hace tiempo un objetivo fundamental en el mejoramiento de la soja, impactando directamente en la seguridad alimentaria mundial y el desarrollo agrícola sostenible.
Zhang Jinsong, investigador, Zhang Wanke, investigador asociado, y Tao Jianjun, investigador asistente, realizaron observaciones del ciclo completo y análisis de rendimiento de plantas de soja transformadas de forma estable que sobre expresaban MIR172a. El estudio mostró que la sobre expresión de MIR172a redujo significativamente el tamaño y el peso de las semillas, con un peso de 100 granos que disminuyó de 17,01 g en la variedad de control JACK a 6,02 g–9,23 g.
Al mismo tiempo, la composición de ácidos grasos de las semillas cambió. El ácido palmítico (16:0), el ácido esteárico (18:0), el ácido oleico (18:1) y el ácido linoleico (18:2) disminuyeron, mientras que el ácido linolénico (18:3) aumentó. El contenido proteico también aumentó, lo que indica que MIR172a desempeña un papel clave en la regulación del fenotipo de la semilla de soja y la acumulación de ácidos grasos y proteínas.

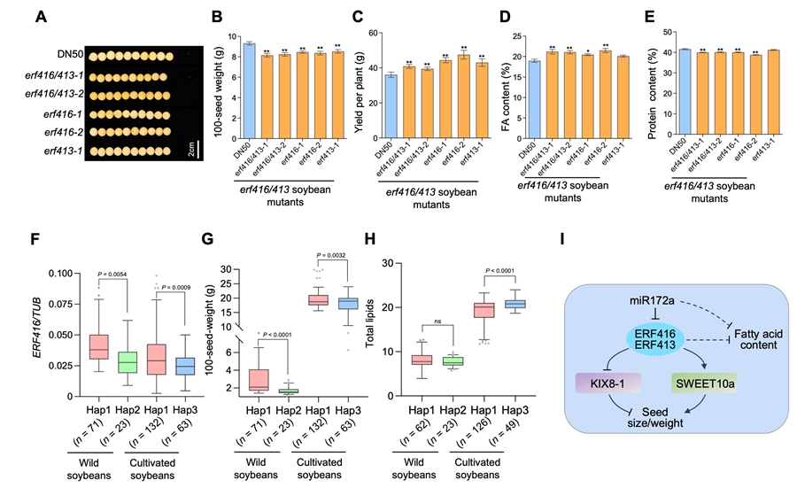
Para identificar los genes diana de MIR172a, los investigadores utilizaron el sitio web MiRbase para analizar 10 genes de la familia AP2/ERF como genes candidatos. El análisis reveló que ERF416 y ERF413 presentaban una expresión significativamente negativa en las semillas de soja transgénica MIR172a. Los experimentos de 5′ RACE-PCR también confirmaron que MIR172a induce la escisión del ARNm en estos sitios diana, lo que indica que ERF416 y ERF413 son genes diana de miR172a.
Posteriormente, los investigadores utilizaron la tecnología de edición genética CRISPR/Cas9 para construir mutantes ERF416 y ERF413 para estudiar los cambios en el fenotipo de las semillas de soja. En comparación con la variedad control DN50, los mutantes exhibieron semillas más pequeñas y una reducción significativa del peso de 100 granos, pero aumentaron significativamente el rendimiento por planta, con un aumento del rendimiento de hasta un 31,8 %.
Además, los mutantes exhibieron un aumento significativo en el contenido de ácidos grasos, particularmente ácido oleico (18:1), mientras que el contenido de proteína disminuyó. El estudio mostró que la sobre expresión de ERF416 aumentó significativamente el tamaño de la semilla y el peso de 100 granos hasta en un 13 %. Este aumento en la proporción de vainas de una sola semilla y una disminución en la proporción de vainas de cuatro semillas en los materiales sobre expresados redujeron el número total de semillas por planta, sin afectar significativamente el rendimiento. Los materiales sobre expresados exhibieron una disminución significativa en el contenido de ácidos grasos, particularmente ácido linoleico (18:2). Estos resultados sugieren que la sobre expresión de ERF416 puede mejorar el peso de las semillas de soja, pero puede afectar negativamente la acumulación de ácidos grasos.
Finalmente, al analizar la variación de haplotipos en el promotor ERF416 y su relación con el tamaño de las semillas de soja y la expresión génica, los investigadores descubrieron tres haplotipos principales: Hap1, Hap2 y Hap3, en 195 sojas cultivadas y 94 sojas silvestres. Hap1 se correlaciona con una mayor expresión de ERF416 y un mayor peso de 100 granos, y se asocia con un menor contenido de lípidos, mientras que Hap3 se asocia con un mayor contenido de lípidos. La prevalencia de Hap3 en la soja de diferentes regiones disminuye del noreste de China al sur de China, lo que sugiere que Hap3 podría servir como un alelo superior para el cultivo de variedades con alto contenido de aceite.
Fuente: ISAAA
Estudio: Instituto de Genética y Biología del Desarrollo de la Academia China de Ciencias
Sobre INBIO
El Instituto de Biotecnología Agrícola (INBIO) es una asociación civil sin fines de lucro, que tiene el propósito de promover un adecuado acceso al país de los productos derivados de la biotecnología agropecuaria y la incorporación ordenada de los mismos a la producción nacional, así como promoción y desarrollo de la investigación de biotecnología nacional. Siete gremios forman parte de la institución: CAP, APS, APROSEMP, FECOPROD, CAPECO, PARPOV y UNICOOP.
Contacto de Prensa
Jorge Cohler
Comunicación INBIO
(+595) 981 239 962
Avda. Brasilia 939 c/ Ciancio – Asunción